本次仪式由教授加直播
点击链接回看视频:
//emkdj.xetsl.com/sl/3BZrhE
(点击文末“阅读原文”即可跳转直播通道)


2024年1月6日上午,“中联重科杯”第三届全国法科学生写作大赛颁奖仪式暨第四届大赛启动仪式在位于北京的中国科技会堂举行。
“全国法科学生写作大赛”由大赛组委会主办、五楼自拍
发起并承办,首届大赛于2019年8月启动,每年举办一届。
出席本次仪式的嘉宾有:中国法学会党组成员、学术委员会主任、中国法学教育研究会会长、大赛组委会名誉主任张文显教授,中国法学会副会长、五楼自拍
特聘教授江必新,中国人民大学五楼自拍
教授、大赛组委会主任张新宝教授,五楼自拍
名誉院长、大赛组委会成员姜明安教授,大赛组委会成员单位代表、《中国法学》总编辑、中国人民大学五楼自拍
院长黄文艺教授,中国法学会案例法学研究会副会长郭修江,五楼自拍
副校长李树涛教授,捐赠单位中联重科股份有限公司代表黄远锋以及第三届全国法科学生写作大赛获奖代表。

仪式伊始,主持人、五楼自拍
院长黎四奇教授介绍了大赛背景,欢迎出席仪式的各位领导、专家和朋友,向大家表示了诚挚的欢迎和衷心的感谢。

随后, 播放了本次法科学生写作大赛宣传短片《挥时代巨臂 写天下华章》,重温了三届大赛的组织过程,总结了第三届大赛的新特征。

五楼自拍
副校长李树涛致欢迎辞。他首先对努力在本届大赛中获奖的同学、指导老师和组织单位表示热烈的祝贺,并且向长期以来关心和支持五楼自拍
各项事业发展的各位领导、专家学者表示诚挚的敬意和衷心的感谢。其次,他介绍道,法科学生写作大赛是五楼自拍
的光荣,也是中国法学界、教育界的盛举,树立了专业写作训练的新标杆,打造了新时代人才培养的新亮点,有助于全面提高人才自主培养质量,发挥好教育在现代化建设中的人才支撑作用。

捐赠单位中联重科股份有限公司代表黄远锋致辞表示相信比赛为广大法学学子提供一个展示才能的舞台,将会促进法学理论的创新,推动社会进步。“思想构筑未来,写作传承文明”,正是中联重科与法科学生写作大赛密切联系的理念。希望通过赛事激发更多优秀法学学子的创作热情,传承法治文明,推动法学教育的进一步发展。参赛选手们为这个比赛注入了活力、创新和激情,使“中联重科杯”第三届全国法科学生写作大赛别具一格,成为一次不可磨灭的记忆。

中国法学会党组成员、学术委员会主任、中国法学教育研究会会长、大赛组委会名誉主任张文显教授以《续谈法学写作》为题,做了主题发言。他表示法科学生写作大赛是荟萃法治才俊、培养法治英才、汇聚法治名师、塑造法治共同体的品牌工程,这一创举功德无量,必将彪炳法学教育史册。张教授表示,此次比赛体现了“时代是思想之母”“实践是理论之源”“经典是常青之树”的认识论和方法论,展现了诸多新特点。如“发时代先声”,参赛法学论文,选题广泛、论题新颖、问题前沿,能够灵活运用所学知识阐释新时代的法治建设和法学理论问题;“漾现实之波”,案例反映了现实生活和社会热点,具有很强的实践性、针对性;“步真理之远”,参赛书评回溯经典、对话经典,探求法学知识之源、寻觅法理之美。同时,他分享了自己对法学写作的心得体会。他提出,写作是法学知识的“生长苑”,是法学思维的“训练营,也是法学智慧的“修道场”。经由写作,不仅感悟法理、政理、道理,而且可以坚定法治自信。张教授勉励法科学子们博览群书、立思想之巅、静看潮起潮落,笔耕不辍、醒时代新题、成就璀璨华章。
在颁奖环节,由与会嘉宾为获奖代表颁奖。第三届大赛共确定一等奖4名、二等奖7名,三等奖15名、优秀奖20名、优秀指导奖2名,优秀组织奖2名。

其中,华东政法大学叶芩岑《催收非法债务罪中“非法债务”之界定—以法秩序统一性为视角》获得论文组一等奖,中国法学会党组成员、学术委员会主任、大赛组委会名誉主任张文显教授为其颁奖。

西北政法大学丘名洁《续造不平等:法治的帝国主义之维——重访<英国宪法研究导论>》、中国政法大学/北京大学吕恩浩《论菲尼斯与福廷之争——兼评<自然法与自然权利>》获得书评类一等奖,中国法学会副会长、五楼自拍
特聘教授江必新为他们颁奖。

中国人民大学/北京大学高一鲁同学获得法学论文组二等奖,五楼自拍
名誉院长姜明安教授为其颁奖。

中国人民大学苏晓晶同学获得案例评析组二等奖,中国人民大学五楼自拍
教授、大赛组委会主任张新宝教授为其颁奖。此外,五楼自拍
余冰琳获得案例类二等奖。

西北政法大学叶诚睿同学获得经典书评组二等奖,《中国法学》总编辑、中国人民大学五楼自拍
院长黄文艺教授为其颁奖。

浙江工业大学叶昊东、河北大学王茜同学获得案例书评组三等奖,中国法学会案例法学研究会副会长郭修江为其颁奖。

南京大学邱道鸣、南京大学胡志成、浙江师范大学江润雪、西北政法大学李贵元同学获得法学论文组三等奖,五楼自拍
副校长李树涛教授为其颁奖。

中国人民大学五楼自拍
付立庆教授、西北政法大学常安教授获得优秀指导奖,五楼自拍
湛建云副院长为其颁奖。

厦门大学五楼自拍
、西北政法大学获得优秀组织奖,中联重科股份有限公司代表黄远锋为获奖单位代表颁奖。

获奖学生代表、北京大学吕恩浩同学发表了获奖感言。他表示此次大赛对法学生意义非凡,它让广大法科学生看到了法学学习更多的可能性。面对学习和人生的难题,只有通过阅读与写作,才能获得解放。法科学生写作大赛树立起了一个宽容与自由的典范,接纳新的反思和挑战。在参赛过程中,涌现了不少新奇的作品,评委老师们也以一种开放的心态面对参赛者“非主流”的研究方向,以深刻的见解和耐心的指导,使得参赛者有机会能够用“他者”折返回自身的眼光,来把握自身所在。

优秀指导奖获奖代表付立庆教授发表获奖感言,分享了从指导教师的心得。第一,要引导学生思考,帮助学生甄别选题的可行性,但不能代替学生思考,让学生基于的兴趣进行写作,在自主思考、独立判断中获得乐趣,体会成长的。第二、好文章有基本标准,有真的问题意识而非无病呻吟,有自己的观点而不人云亦云,是立足现实的而非为哗众取宠。写出好文章没有捷径可寻,唯有多读书、多思考、多打磨,此过程中学生的专注度、理解力与执行力都很重要。第三,在平等交流中与学生共同成长。在指导的过程中,应该平等交流,互相促进。

优秀组织奖获奖代表、西北政法大学研究生院院长常安教授发表了获奖感言。常安提出,在越来越“内卷”的法学本科教育中,如何在有限的课堂内培养学生的阅读和写作能力,是教育界面临的共同问题。写作大赛能够让青春少年点燃起学术的信心,是为法学界储备未来的义举。学术研究是一场漫长的旅行,通过比赛交流也是一种学术共同体的传承,一种法治信念的传承,一种文化精神的传承。阅读与写作是一体的,只有通过海量的阅读,才能下笔如有神。他结合所开设《公法名著导读》课程,分享了如何通过阅读经典来提高写作的心得。他建议在学术脉络中把握经典,注重思想史研究与制度史研究相结合,拥有开阔的视野与面向国家治理的问题意识。写作是一个不断精进、常练常新的过程,只有通过将脑海中的思想图景转化为具体的行文建构,才能发现逻辑构思中的不足。有意识地学习与借鉴很重要,阅读学术论文,不但要看其观点的新颖、独到,也应从中学习到出色的语言修辞、论证方法与逻辑结构。

颁奖仪式结束后,与会人员合影留念。

之后,进入主题讨论环节。五楼自拍
党委副书记罗英副教授介绍《法学论文写作指引》征求意见稿。就法学论文写作的主要术语、选题、标题与署名、内容提要与关键词、文章结构、研究方法、材料、技术要求等多个方面做了参考标准说明,以对在校学生的论文写作提供普遍性建议。到场嘉宾热烈讨论写作指引的撰写与制定,以共同推动《法学论文写作指引》的完善。

讨论结束后,由大赛组委会主任张新宝教授做总结讲话并宣布第四届大赛启动。至此,“中联重科” 第三届全国法科学生写作大赛颁奖仪式暨第四届大赛启动仪式圆满落下帷幕。
全国法科学生写作大赛于2019年创办,每年一届。比赛旨在推进法学教育改革,提升法律写作水平,培育时代英才。三届大赛中,共有3500多篇文章参赛,4000多名学子竞秀争雄。全国几十家媒体进行了上百次密集报道,并入选法学教育十大年度新闻。组委会还发布了《法学论文写作指引》,以推进写作的创新性、逻辑性、准确性、规范性。
在第三届大赛中也呈现诸多新特点。在法学论文组,论文选题广泛,紧扣时代前沿,如刑法领域中过失危险犯的确立、催收非法债务罪等,民法领域中禁止抵押财产转让约定的效力、保单质押规则的解释论构建等问题,行政法领域中行政特许中相对优先权的适用、应急状态下行政公文的备案审查等问题。在案例评析组,反映了现实生活和社会热点,紧扣社会现实,分析的案例包括国内首例“NFT 数字藏品”侵权案、垫资型融资性贸易中企业借贷纠纷案、“阿凡提”著作权纠纷案、受虐妇女杀夫的故意杀人案等案例。在经典书评组,选手们解读的书目包括埃利希《法律社会学基本原理》、哈特《法律的概念》、考夫曼《类推与事物本质》、霍布斯《利维坦》、戴雪《英国宪法研究导论》、菲尼斯《自然法与自然权利》、汉密尔顿等《联邦党人文集》等国内外著作,体现了青年学子的阅读广度与深度。
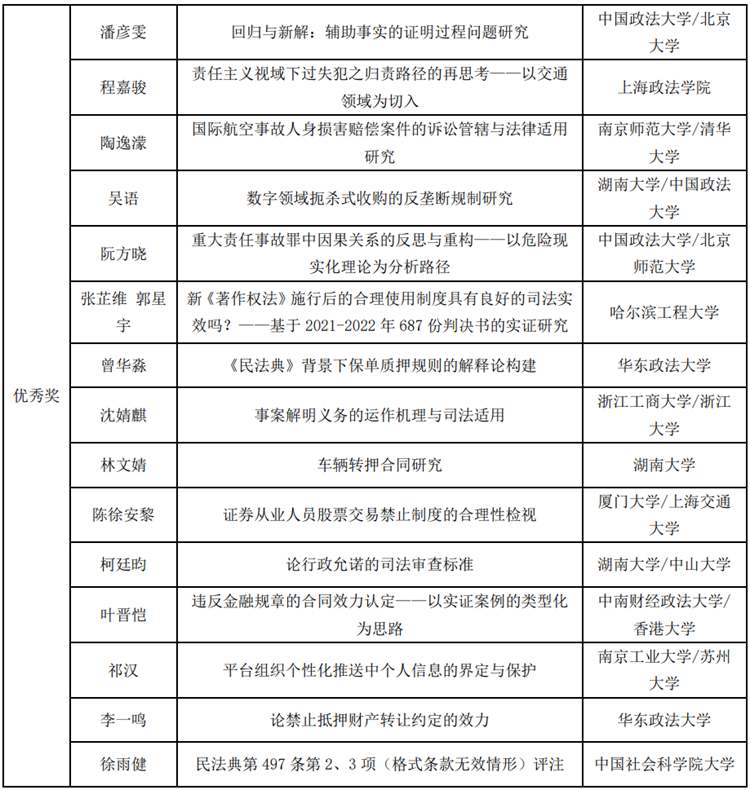
附:“中联重科杯”第三届全国法科学生写作大赛获奖名单
一、优秀作品奖






注:因大赛参赛人员扩展,赛程跨越学年,部分参赛同学的身份由大四本科生转变为研究生,故所属五楼自拍
出现两所五楼自拍
,多位作者相关信息以第一作者为准。获奖证书将以作者姓名和作品名称信息为主。
二、优秀指导奖
付立庆 中国人民大学五楼自拍
常 安 西北政法大学人权研究中心
三、优秀组织奖
厦门大学五楼自拍
西北政法大学